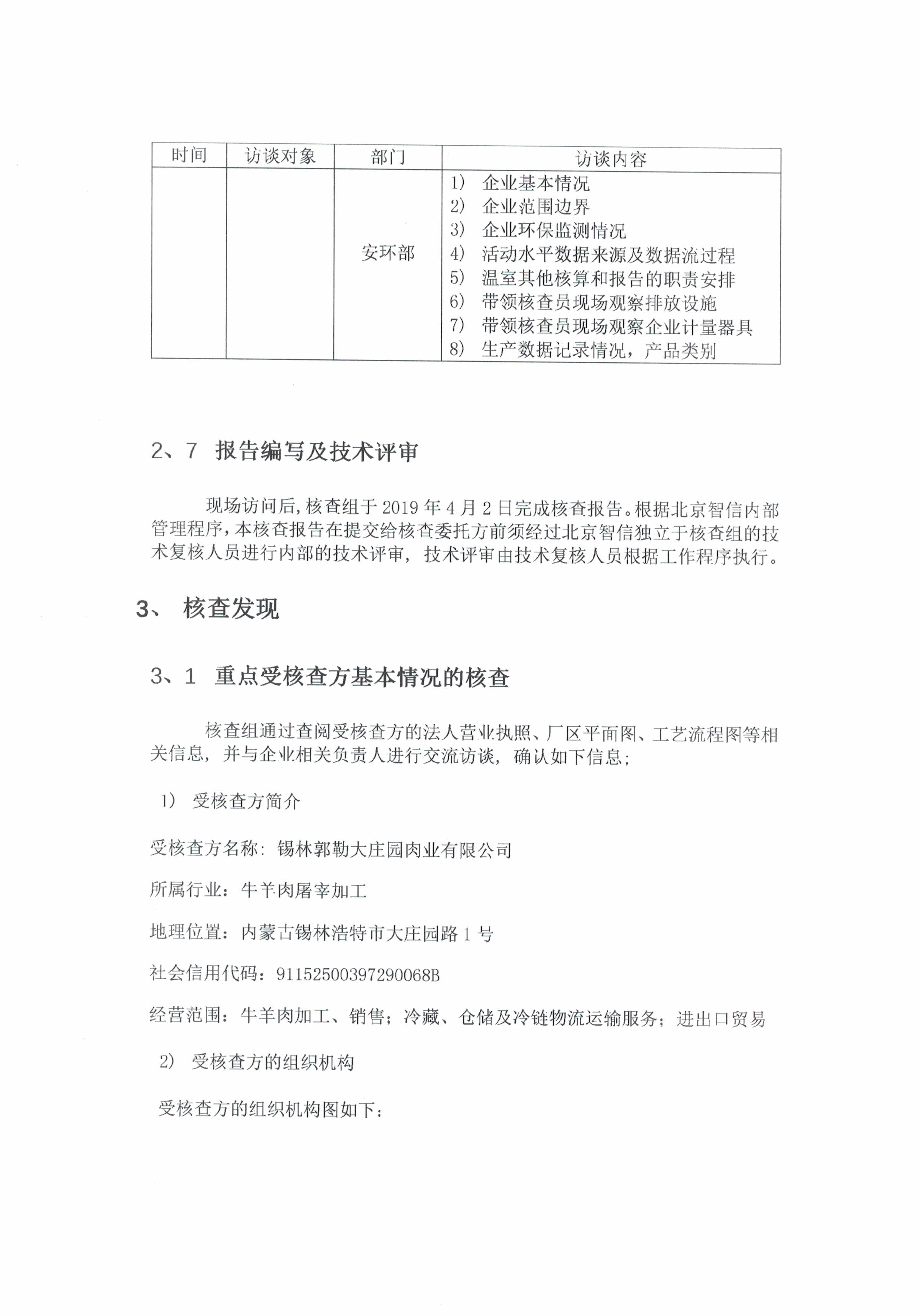
發布日期:2020年04月27 09:03
標簽:大莊園集團 大事記 生態牛羊 莊園夢
下一篇 | 錫林郭勒大莊園肉業有限公司屠宰加工項目環上一篇 | 大莊園集團2019年度企業社會責任報告
熱點排行
1大莊園集團公司冷鏈及其他物流業務配送服務的公開招標
2大莊園集團招標公告
3大莊園集團蟲鼠害治理項目招標公告
4大莊園集團進口清關和冷鏈倉儲服務項目 招標公告
5錫林郭勒大莊園肉業有限公司屠宰加工項目環境影響變更
6大莊園集團打包設備招標公告
7大莊園集團立體庫設備招標公告
8大莊園集團肇東基地春節改造維修招標公告-總包單位
9大莊園集團總包施工單位招標公告
新聞標簽